| Name | Last modified | Size | Description | |
|---|---|---|---|---|
| 2009/ | 2014-02-28 23:34 | - | ||
| active | 2025-09-23 15:31 | 2.0M | ||
| banana/ | 2012-12-02 15:12 | - | ||
| cleanfeed/ | 2013-11-01 19:08 | - | ||
| conf.txt | 2019-07-17 08:31 | 442 | ||
| draft-mimix-01.html | 2013-12-05 15:58 | 57K | ||
| draft-sassaman-mixmaster-XX.html | 2013-04-22 11:53 | 68K | ||
| ghiokey.asc | 2017-07-29 19:44 | 3.9K | ||
| killfiles_suck.html | 2012-07-26 16:22 | 438 | ||
| mail2news-0.1.tar.gz | 2016-08-16 20:29 | 21K | ||
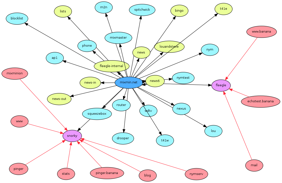
| map.png | 2012-08-03 12:41 | 190K | ||
| master.css | 2016-02-13 20:47 | 1.3K | ||
| mixmaster-3.0.3d.tar.gz | 2016-06-29 22:33 | 364K | ||
| mixmaster-3.1.tar.gz | 2017-02-14 12:41 | 385K | ||
| mlist2.txt | 2015-11-18 10:47 | 5.7K | ||
| newcert.txt | 2019-06-03 18:49 | 7.0K | ||
| nym_hand_roll.html | 2016-01-06 15:46 | 34K | ||
| oldcert.txt | 2019-06-03 18:51 | 7.0K | ||
| opolan.png | 2013-11-27 20:01 | 20K | ||
| peering.html | 2015-01-14 15:07 | 1.5K | ||
| pgpkey.txt | 2025-06-29 18:55 | 46K | ||
| pimix/ | 2014-08-05 09:09 | - | ||
| remailer-conf.txt | 2013-10-15 21:00 | 436 | ||
| squares.png | 2012-09-04 15:55 | 18K | ||
| tables.css | 2016-02-13 20:45 | 1.2K | ||
| tls-check | 2016-10-01 12:22 | 13K | ||
| tls/ | 2017-10-22 21:09 | - | ||
| yamn.html | 2015-03-23 15:27 | 13K | ||
| yamn_packet.html | 2020-09-25 11:16 | 7.9K | ||